单细胞免疫组测序
T细胞受体(T cell receptor,TCR)是T细胞表面特异性识别抗原和介导免疫应答的分子,是人类基因组中多样性最高的区域之一,决定着人的免疫系统如何适应环境的变化。TCR可分为TCR α/β和TCR γ/δ两种类型,外周血T细胞主要为TCR α/β的T细胞。T细胞受体库的多样性保证T细胞在识别和杀伤外源性抗原时更为快速、准确和有效,同时也直接反映了机体免疫应答的状态。
T细胞受体库多样性主要来源于TCR基因中V(D)J基因区域的重排。TCR基因由可变区(V)、多变区(D,只存在于β和δ链中)、结合区(J)和恒定区(C)四部分基因片段组成,形成互补决定区(complementarity determining region,CDR)和间隔的骨架区(framework region,FR)。在T细胞发育过程中CDR1、2和FR区域相对保守,CDR3区具有很高的多样性,直接决定了TCR的抗原结合特异性。CDR3区是由V、D和J进行重排形成的具有功能的TCR区域,由于V、D、J基因片段本身具有多样性,此外在重排过程中,V-D和D-J连接区会发生非模板的核苷酸插入和删除,进一步增加CDR3多样性。因此,CDR3是TCR研究关注的重点。
传统的免疫组库研究技术通常是用多重PCR或RACE扩增和建库TCR CDR3区,再结合高通量测序技术实现,但往往只能检测TCR和BCR一条链的序列信息,也无法进行受体双链的匹配研究。
2015年,10x Genomics发布了基于微流控和油滴包裹技术的Chromium 单细胞系统平台,可实现高通量的单细胞转录组和单细胞V(D)J测序。不但可以将TCR/BCR双链完美匹配,获得TCR/BCR双链组成情况,而且可以细化到单细胞水平,同时获得5’端转录组信息。
实验流程
首先,准备含有上百万独特barcode信息的gel beads,结构如下图所示。Barcode序列用于标记和区分不同的细胞,长16nt,同一个gel bead中的barcode序列一致,不同gel beads中barcode序列不一致;UMI用于标记和区分一个细胞中不同的转录本,长10nt,同一个gel bead中UMI各不相同;switch oligo是用于和反转录后cDNA相连的oligo序列,长13nt。
图示:Gel beads结构示意图

然后,gel beads与细胞、酶的混合物混合,然后在位于微流体“双十字”交叉系统中与油表面活性剂溶液结合,形成GEMs(Gel Bead-In-Emulsions)。
图示:GEM形成过程示意图

之后,gel beads溶解释放barcode序列,同时mRNA先是通过ployT引物反转录,在cDNA末端加上与switch oligo反向互补的序列CCC,与switch oligo末端GGG序列互补配对,实现cDNA的捕获,继续转录从而在cDNA序列加上barcode序列。接下来,用5’接头的通用引物和TCR C区巢式引物进行巢式PCR,此过程加上测序接头P5,实现TCR区域富集。最后,通过酶切的方式将cDNA随机打断,通过控制打断长度而最终得到可以覆盖整个TCR片段的cDNA序列,末端修复加A,再加上测序接头P7,PCR扩增建库。
得到的文库结构为:

下机数据中read1中存储reads的barcode和UMI信息;read2中是TCR片段的实际序列。
分析流程
根据10x Genomics官方推荐,分析流程大致如下:
· 首先使用10x Genomics官方提供的CellRanger软件,对同一细胞(barcode)下reads进行UMI过滤,contig拼接和组装;
· 根据各细胞拼接出的contig序列,进行样本clonotype分型分析、丰度分析及特征分析;
· 样本间聚类分析及克隆型比较分析。
图示:10x单细胞免疫组库分析流程

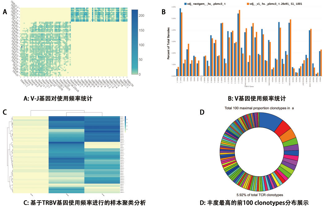
部分结果展示

优势总结
1.在细胞水平,构建和注释全长V(D)J序列;
2.获得单细胞中TCR的α和β链配对情况;
3.获得单细胞中BCR的重链和轻链配对情况,同时获得重 链isotype类型;
4.可同时获得一个细胞的TCR、BCR和5’基因表达情况
应用方向
1.允许我们探索更多新的T/B细胞类型和功能;
2.在单细胞水平上,构建样本更为精细的免疫组库;
3.相比传统B细胞抗体筛选,单细胞免疫组库可以加速 抗体筛选;
4.进行单细胞VDJ测试,辅助肿瘤免疫疗法(TCR-T)等开发。